新聞訂閱

通過魯商新聞訂閱,快速便捷地獲取有關魯商的最新消息。



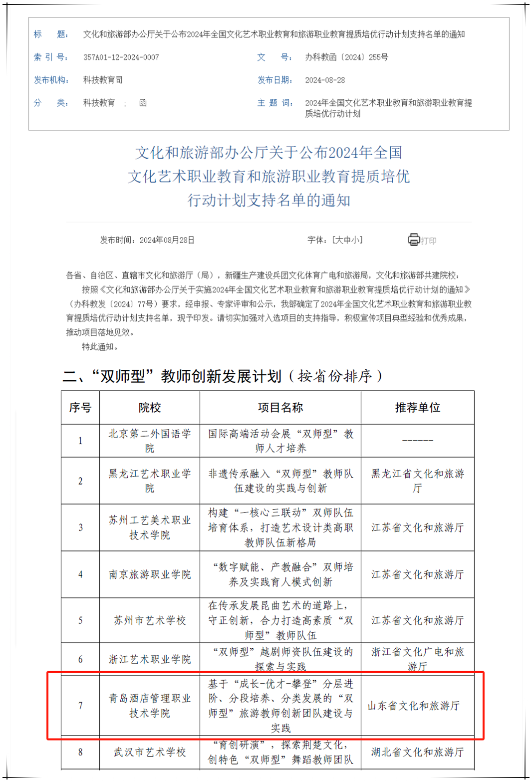
青島酒店管理職院1個項目入選全國文化藝術職業教育和旅游職業教育提質培優行動計劃

返回列表發布時間:2024-08-29 16:28:38

8月28日,文化和旅游部公布了2024年全國文化藝術職業教育和旅游職業教育提質培優行動計劃支持名單,由青島酒店管理職院提報的《基于“成長-優才-攀登”分層進階、分段培養、分類發展的“雙師型”旅游教師創新團隊建設與實踐》項目入選本年度“雙師型”教師創新發展計劃。



全國文化藝術職業教育和旅游職業教育提質培優行動計劃是文化和旅游部設立的行業人才培養專項,設置學生實踐引領計劃、“雙師型”教師創新發展計劃、專業研究生科研攻關計劃等三類項目,旨在推進文化藝術職業教育和旅游職業教育優化類型定位、產教融合、科教融匯,加快構建與行業產業一體化發展的現代職業教育體系,提高行業人才培養的適應性和技術技能水平。

青島酒店管理職院提報的項目圍繞文旅學院新教師“成長計劃”、中青年教師“優才計劃”和大師名師“攀登計劃”三個教師培養工程,科學構建了“分層進階、分段培養、分類發展”培養體系,探索旅游類專業“雙師型”教師培養新模式,通過分層、分段、分類設計認定標準,激發教師內生動力,引領教師個性化成長,在教師專業發展的不同階段引導其自我精進、團隊共進,實現旅游教師創新團隊的精準培育和高質量梯隊建設。

青島酒店管理職院將以此次項目立項為契機,切實加強旅游類“雙師型”教師創新團隊發展規劃的建設,為教師專業發展賦能搭建平臺,積極凝練典型經驗和優秀成果,推動項目落實落地見效,形成可推廣、可復制的經驗和模式。

站內信息搜索